一、报到时间、地点
ok138cn太阳集团5292014级非全日制工程硕士研究生(见附件1:录取名单)于
编入南京班的(含提前跟班已完成部分课程学习的、本次录取的考生)请准时到校报到取得学籍。我院连云港工程硕士班、南通工程硕士班报到时间另行通知。如有特殊情况请与学院联系。
二、入学报到须携带以下材料
1.《2013年在职人员攻读硕士学位研究生录取通知书》 注:由于录取通知书来不及发放,报到时请到大厅学院所在点领取。
2.本人身份证件原件;
3.本科毕业证书、学士学位证书原件;
4.1寸免冠证件照片2张;
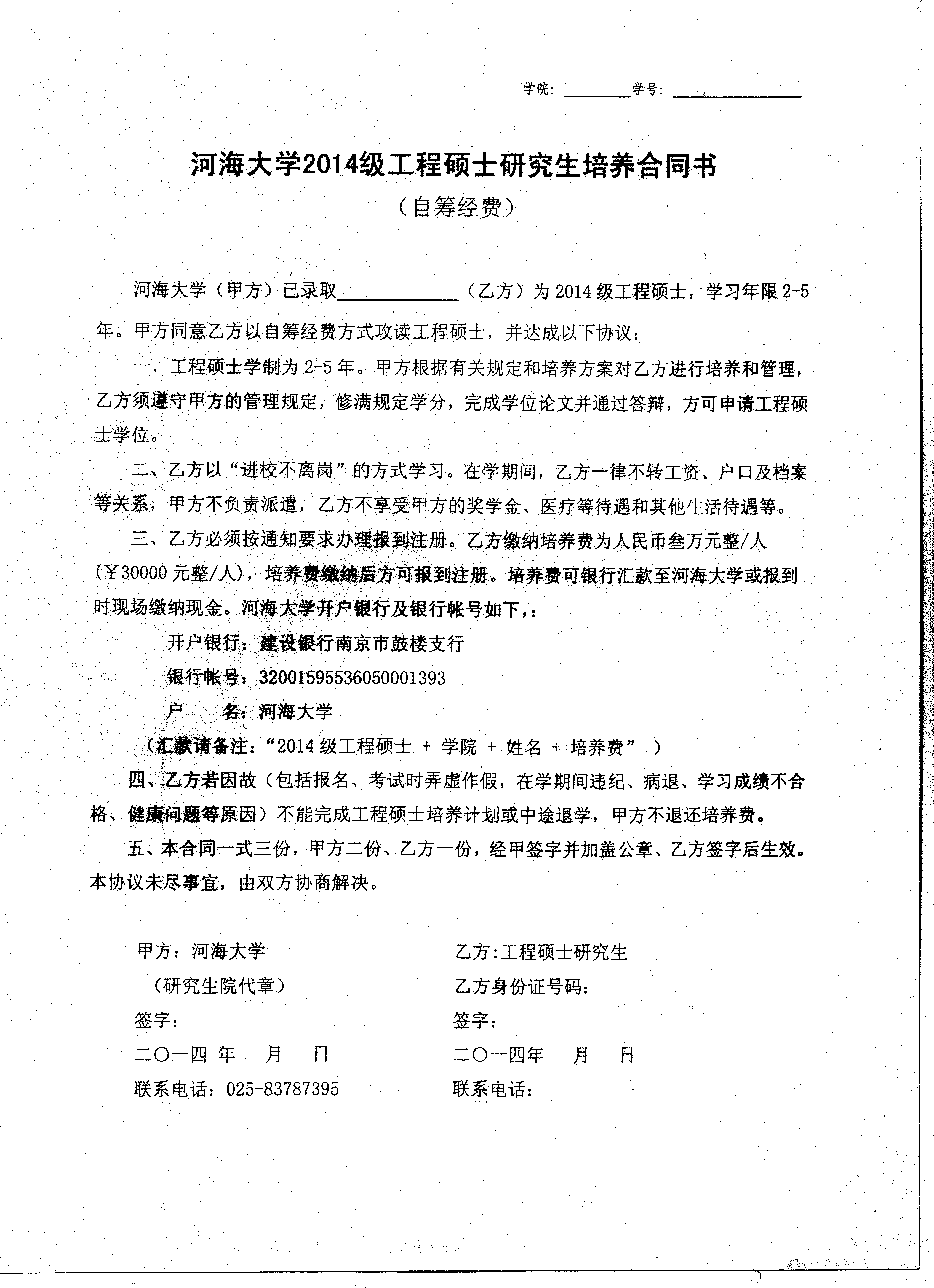
5.《ok138cn太阳集团2014级工程硕士培养合同书(自筹经费)》一式三份。注:合同书(扫描件)见附件2:工程硕士培养合同书。请事先下载签字,报到时交学院,也可以与《录取通知书》一同领取,到学院报到时当场签字;
6.缴纳培养费的银行汇款凭证;
三、报到(先到闻天馆一楼大厅土木院报到点领取录取通知书)
第一步:持录取通知书到研究生院报到处报到
1、研究生院核证;
2、缴纳学费;
培养费可在报到前七天通过银行信汇(请务必提前办理,报到时须出具汇款凭证),也可以在报到时缴纳现金。开户银行:中国建设银行南京市鼓楼支行;户名:ok138cn太阳集团;银行帐号:32001595536050001393(汇款请务必备注:“2014级工程硕士+ 土木院 + 姓名 + 培养费”)
培养费标准:
| 招生领域 | 培养费 | 招生领域 | 培养费 |
| 机械工程 | 3万元 | 测绘工程 | 3万元 |
| 材料工程 | 地质工程 | ||
| 电气工程 | 交通运输工程 | ||
| 电子与通信工程 | 农业工程 | ||
| 控制工程 | 环境工程 | ||
| 计算机技术 | 工业工程 | 3.6万元 | |
| 软件工程 | 项目管理 | 5万元 | |
| 建筑与土木工程 | 物流工程 | 3.6万元 | |
| 水利工程 | 工商管理硕士 | 109000元 |
第二步:学位信息采集(见报到大厅通知)
为了学位信息上报和学位证书的制作,要求工程硕士参加学位信息图像采集。
1、每人交费12元;
2、携带二代身份证原件;
3、穿白色上衣,面容洁净,发型整齐,头发不能遮盖眉毛和耳朵(长发者需把头发扎起)。
第三步:到ok138cn太阳集团529报到(校本部科学馆五楼507室)
1、交合同书,审核缴学费情况,办理学生证、填写学籍卡、校微;
2、预交教材代购费500元(统一订购多退少补)。注:可自备教材或向往届工程硕士借用。
3、领取书包、教材、课表、培养方案等。
四、上课时间、地点
ok138cn太阳集团(南京)校本部
五、开学典礼暨入学教育
六、其他事项
1.如有特殊原因不能按时报到者,请提前向学院请假。事假一般不超过两周。按照学校规定未经请假超过两周不报到者,取消入学资格。见附件4:ok138cn太阳集团2014级工程硕士报到须知。
2、关于工程硕士录取及开学相关事宜以ok138cn太阳集团研究生院文件或公告为准。河海大学研究生院网址:http://gs.hhu.edu.cn,相关通知请点击“通知公告”和“合作培养”查询。
3、ok138cn太阳集团529工程硕士培养与合作发展办公室地点:南京西康路一号ok138cn太阳集团科学馆五楼503。学院网址:http:/。
学院联系人及咨询电话:
张老师,025-83786633,18061705876
ok138cn太阳集团529
二○一四年三月七日
附件1:ok138cn太阳集团2014级ok138cn太阳集团529工程硕士录取名单
附件2:ok138cn太阳集团2014级工程硕士研究生培养合同书
附件3:ok138cn太阳集团2014级工程硕士南京班课表
附件4:ok138cn太阳集团2014级工程硕士报到须知
附件4:ok138cn太阳集团2014级在职人员攻读硕士学位研究生入学报到须知.doc


